# vue 基础
# 官方文档 (opens new window)
# 基础结构
// vue内部会将data中的数据填充倒el指向的模板中,并把模板渲染到浏览器
new Vue({
el: '#app',
data: {
company: {
name: 'bootstet'
}
}
})
// 另一种结构
new Vue({
data: {
company: {
name: 'bootstet'
}
},
render(h) { // h函数创建虚拟dom,render返回h函数创建的虚拟函数
return h('div', [
h('p', '姓名' + this.company.name)
])
}
}).$mount('#app') // $mount 方法是把虚拟dom转换为真实dom渲染到浏览器
##示例代码##
<template>
<div class="page">
.........blog.........
<p>公司名称:{{ company.name }} </p>
<p>公司地址:{{ company.address }} </p>
</div>
</template>
<script type="text/ecmascript-6">
export default {
data() {
return {
company: {
name: '橄榄枝健康',
address: '深圳市南山区软件产业基地'
}
}
}
}
</script>
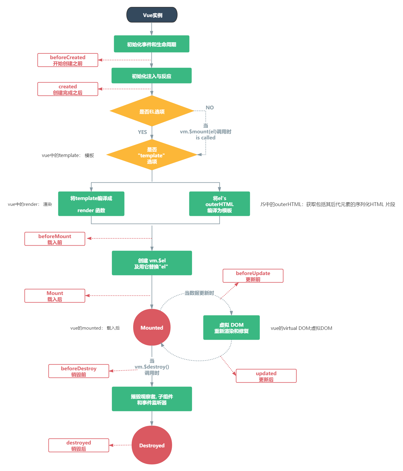
# vue声明周期

- created 在一个实例被创建之后执行代码
- mounted 实例被挂载后调用
- updated 数据更改调用
- destroyed 实例销毁后调用,所有的指令都被解绑,所有的事件监听器被移除,所有的子实例被销毁
vue实例的过程会发生很多事情,首先会初始化,初始化事件,生命周期相关的成员,包括h函数
||
beforeCreate ||
将data,props,methods注入vue实例上
||
|| 触发created钩子函数,因为已经初始化的data,props,methods,因此这一步可以访问到成员
|| vue 创建完毕
|| el 将模板编译成render函数,是否设置了el选项,没有调用#mount将el转为template,
将模板编译成render函数
|| 准备挂载dom
|| beforeMount 无法获取新元素的内容
|| 挂载dom 将新的元素渲染到页面上
|| mounted 访问到新元素的内容,获取新的dom中的结构内容
# 语法和基础概念 v-为前缀
- 插值表达式 {{}}
- v-html
- v-once 一次性插值
- v-bind 响应式的更新 attribute 缩写为 :
- v-for 不推荐v-for和v-if一起使用,
- v-on 监听dom事件 缩写为 @
- v-model 表单输入与应用状态之间的双向绑定
# 计算属性和侦听器
- 基于相应式依赖进行缓存 computed 计算属性会被缓存,在下次使用的时候直接拿出来用,提高性能
- 方法 methods 每次都会更新
- 侦听属性 每当数据放生改变,这个函数就会运行
watch: { question: function (newQuestion, oldQuestion) { this.answer = 'wait' } }
# Class和Style绑定
- 对象语法
<div v-bund:class = "{ active: isActive }"></div>
# 条件渲染/列表渲染
- v-if false 不会输出元素
- v-show 元素会渲染到页面,通过样式控制其隐藏或者显示
- v-for key v-for 和 v-if 不能同级使用
# 组件
- 可复用的vue实例,一个组件封装了html、javascript、css,实现一个页面的功能区域,可以无限被复用。
- element中的组件都是可复用的组件。
# 插槽
- 自己写组件的时候会用到,在自定义的组件中挖一个坑,在使用的时候去填坑,让组件更灵活。
# 插件
- vue-router
- vuex
# 混入 mixin
- 不同的组件都有相同的选项,那么我们可以把相同的选项进行合并,就可以采用混入的模式,把相同的地方进行重用
# 深入响应式原理
# 不同构建版本的Vue
# vue-router
# 编程时导航
- replace 不会记录历史
- push会记录历史
this.$router.push({ name: 'Index' }) this.$router.replace('/login') // 本次跳转不记录历史 this.$router.go(-2) // 跳回上一个页面
# hash 和 history模式区别
客户端路由实现方式,当路径发生变化时,不会发生服务端请求,用js监视路由的变化,根据不同的地址渲染不同的内容
- hash模式基于锚点,以及onhashchange事件,当地址发生变化,触发onhashchange,根据路径呈现页面的内容
https://music.163.com/#/playlist?id=3102961863 // 很丑 - history模式
https://music.163.com/playlist?id=3102961863 // 正常的url,需要服务端配置支持 基于html5的history Api + history.pushState() IE 10 以后支持 history.push 路径发生变化,想服务器发生请求 与 history.pushState不会向服务端发生请求,代表浏览器里的地址,并把地址记录到历史记录中 + history.replaceState() - history 需要服务端支持
- 单页应用中,服务端不存在http://www.testurl.com/login这样的地址会返回到不到该页面
- 在服务端应该出了静态资源外都返回单页应用的index.html
- 在history模式下,刷新页面以后浏览器向服务端请求页面,服务端不存在此页面后会返回配置的默认index.html文件,浏览器在拿到index.html根据浏览器的路径在解析渲染相应的内容。
- node导出模块的方式 commonJS方式
# vue响应式原理模拟
# 数据驱动
数据响应式
- 数据模型仅仅是普通的Javascript对象,而当我们修改数据时,视图会进行更新,避免了繁琐的DOM操作,提高开发效率
双向绑定
- 数据改变,视图改变;视图改变,数据也随之改变
- 试用v-model在表单元素上创建双向数据绑定
数据驱动是Vue最独特的特征之一
- 开发过程中仅需要关注数据本身,不需要关心数据是如何渲染到视图
# 响应式核心原理
- Vue 2.x MDN - Object.defineProperty (opens new window)
- 单属性
// 模拟Vue中的 data 选项 let data = { msg: 'hello', count: 10 } // 模拟Vue的实例 let vm = {} // 数据劫持: 当访问或者设置 vm 中的成员的时候,做一些干预操作 Object.defineProperty(vm, 'msg', { // 可枚举 enumerable: true, // 可配置(可以使用 delete 删除, 可以通过 defineProperty 重新定义) configurable: true, // 当获取值的时候执行 get () { console.log('get:', data.msg) return data.msg }, // 当设置值的时候执行 set (newValue) { console.log('set:', newValue) if (newValue === data.msg) { return } data.msg = newValue // 数据更新,更新 DOM 的值 document.querySelector('#app').textContent = data.msg } }) // 测试 vm.msg = 'Hello World' console.log(vm.msg)- 多属性
// 模拟Vue中的 data 选项 let data = { msg: 'hello', count: 10 } // 模拟Vue的实例 let vm = {} proxyData(data) function proxyData(data) { // 遍历 data 对象的所有属性 Object.keys(data).forEach(key => { // 把 data 中的属性, 转换为 vm 的 setter/getter Object.defineProperty(vm, key, { enumerable: true, configurable: true, get () { console.log('get: ', key, data[key]) return data[key] }, set (newValue) { console.log('set: ', key, newValue) if (newValue === data[key]) { return } data[key] = newValue // 数据更改,更新 DOM 的值 document.querySelector('#app').textContent = data[key] } }) }) } // 测试 vm.msg = 'Hello World' console.log(vm.msg)
- vue 3.x
- MDN - Proxy (opens new window)
- 直接监听属性,而非属性
- ES6中新增,ie不支持,性能有浏览器优化
// 模拟 Vue 中的 data 选项 let data = { msg: 'hello', count: 0 } // 模拟 Vue 实例 let vm = new Proxy(data, { // 执行代理行为的函数 // 当访问 vm 的成员会执行 get (target, key) { console.log('get, key: ', key, target[key]) return target[key] }, // 当设置 vm 的成员会执行 set (target, key, newValue) { console.log('set, key: ', key, newValue) if (target[key] === newValue) { return } target[key] = newValue document.querySelector('#app').textContent = target[key] } }) // 测试 vm.msg = 'Hello World' console.log(vm.msg)
# 发布订阅模式和观察者模式
- 发布/订阅模式
- 订阅者
- 发布者
- 信息中心
- Vue的自定义事件
let vm = new Vue()
vm.$on('dataChange', () => {
console.log('dataChange')
})
vm.$on('dataChange', () => {
console.log('dataChange1')
})
vm.$emit('dataChange')
兄弟间组件通信过程
// enentBud.js // 事件中心 let enentHub = new Vue() // ComponentA.vue // 发布者 addTodo: function () { // 发布消息(事件) evnetHub.$emit('add-todo', { text: this.newTodoText }) this.newTodoText = '' } // ComponentB.vue // 订阅者 created: function () { // 订阅消息(事件) enentHub.$on('add-todo', this.addTodo) }模拟 Vue 自定义事件的实现
// 事件触发器 class EvnetEmitter { constructor() { // { 'click': [fn1, fn2] } this.subs = Object.creat(null) // 对象的原型为null } // 注册事件 $on (evnetType, handler) { this.subs[eventType] = this.subs[eventType] || [] this.subs[eventType].push(handler) } // 触发事件 $emit (eventType) { if (this.subs[eventType]) { this.subs[eventType].forEach(handler => { handler() }) } } } // 测试 let em = new EventEmitter() em.$on('click', () => { console.log('click1') }) em.$on('click', () => { console.log('click2') }) em.$emit()
# 观察者模式
- 观察者(订阅者)-- Watcher
- update(): 当事件发生时,具体要做的事情
- 目标(发布者)-- Dep
- subs 数组: 存储所有的观察者
- addSubs(): 添加观察者
- notify(): 当事件发生,调用所有观察者的Update()方法
- 没有事件中心
// 发布者 - 目标
// Dependency
class Dep {
constructor () {
// 存储所有的观察者
this.subs = []
}
// 添加观察者
addSub (sub) {
if (sub && sub.update) {
this.subs.push(sub)
}
}
// 通知所有观察者
notify () {
this.subs.forEach(sub => {
sub.update()
})
}
}
// 订阅者 - 观察者
class Watcher {
update () {
console.log('update' )
}
}
// 测试
let dep = new Dep()
let watcher = new Watcher()
dep.addSub(watcher)
dep.notify()
# 总结
观察者模式是由具体目标调度,比如当事件触发,Dep 就会去调用观察者的方法,所以观察者模式的订阅者与发布者之间是存在依赖的
发布/订阅模式有统一中心调用,因此发布者和订阅者不需要知道对方的存在

# Vue响应式原理模拟
# 整体分析
Vue基本结构
打印Vue实例观察
整体结构

Vue
- 把data中的成员注入到Vue实例,并且把data中的成员转成 getter/setter
Observer(观察者)
- 能够吧数据队形的所有属性进行监听,如有变动可拿到最新值并通知Dep
Compiler(编译)
- 解析每个元素中的指令/插值表达式,并替换成相应的数据
Dep
- 添加观察者(Watcher),当数据变化通知所有观察者
# Vue
- 功能
- 负责接受初始化的参数(选项)
- 负责吧data中的属性注入到Vue实例,转换成getter/setter
- 负责调用 observer 监听 data 中的所有属性的变化
- 负责调用 compiler 解析指令/插值表达式
# Observer
- 功能
- 负责吧data选项中的属性转换为响应式数据
- data中的某个属性也是对象,把改属性转换成响应式数据
- 数据变化发送通知
# Compiler
- 功能
- 负责编译模板,解析指令/差值表达式
- 负责页面的首次渲染
- 当数据变化后重新渲染师徒
# Watcher
- 功能
- 当数据变化触发依赖,dep通知所有的Watcher实例更新视图